Index of /cpan.org/modules/by-module/Graph/DAVIDNICO/ParsingPerl

Icon  Name                                         Last modified      Size  Description
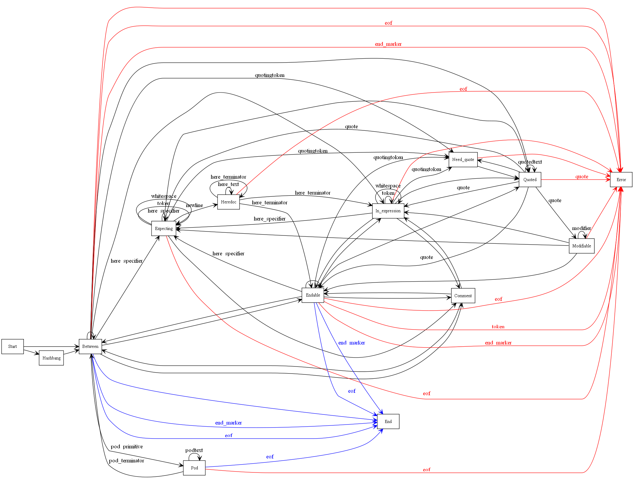
[PARENTDIR] Parent Directory - [   ] CHECKSUMS 2021-11-21 23:45 1.8K [   ] Macrame-0.13.meta 2017-02-03 02:19 901 [   ] Macrame-0.13.readme 2017-02-02 06:36 477 [   ] Macrame-0.13.tar.gz 2017-02-03 02:21 16K [IMG] PerlState.png 2008-06-10 01:25 453K [TXT] PerlStateMachine.pl 2008-06-10 01:25 4.3K
Apache/2.4.63 (Ubuntu) Server at resultswww.artfiles.org Port 443